ABONAMENTE VIDEO REDACȚIA
RO
EN
NOU
Numărul 165
Numărul 164 Numărul 163 Numărul 162 Numărul 161 Numărul 160 Numărul 159 Numărul 158 Numărul 157 Numărul 156 Numărul 155 Numărul 154 Numărul 153 Numărul 152 Numărul 151 Numărul 150 Numărul 149 Numărul 148 Numărul 147 Numărul 146 Numărul 145 Numărul 144 Numărul 143 Numărul 142 Numărul 141 Numărul 140 Numărul 139 Numărul 138 Numărul 137 Numărul 136 Numărul 135 Numărul 134 Numărul 133 Numărul 132 Numărul 131 Numărul 130 Numărul 129 Numărul 128 Numărul 127 Numărul 126 Numărul 125 Numărul 124 Numărul 123 Numărul 122 Numărul 121 Numărul 120 Numărul 119 Numărul 118 Numărul 117 Numărul 116 Numărul 115 Numărul 114 Numărul 113 Numărul 112 Numărul 111 Numărul 110 Numărul 109 Numărul 108 Numărul 107 Numărul 106 Numărul 105 Numărul 104 Numărul 103 Numărul 102 Numărul 101 Numărul 100 Numărul 99 Numărul 98 Numărul 97 Numărul 96 Numărul 95 Numărul 94 Numărul 93 Numărul 92 Numărul 91 Numărul 90 Numărul 89 Numărul 88 Numărul 87 Numărul 86 Numărul 85 Numărul 84 Numărul 83 Numărul 82 Numărul 81 Numărul 80 Numărul 79 Numărul 78 Numărul 77 Numărul 76 Numărul 75 Numărul 74 Numărul 73 Numărul 72 Numărul 71 Numărul 70 Numărul 69 Numărul 68 Numărul 67 Numărul 66 Numărul 65 Numărul 64 Numărul 63 Numărul 62 Numărul 61 Numărul 60 Numărul 59 Numărul 58 Numărul 57 Numărul 56 Numărul 55 Numărul 54 Numărul 53 Numărul 52 Numărul 51 Numărul 50 Numărul 49 Numărul 48 Numărul 47 Numărul 46 Numărul 45 Numărul 44 Numărul 43 Numărul 42 Numărul 41 Numărul 40 Numărul 39 Numărul 38 Numărul 37 Numărul 36 Numărul 35 Numărul 34 Numărul 33 Numărul 32 Numărul 31 Numărul 30 Numărul 29 Numărul 28 Numărul 27 Numărul 26 Numărul 25 Numărul 24 Numărul 23 Numărul 22 Numărul 21 Numărul 20 Numărul 19 Numărul 18 Numărul 17 Numărul 16 Numărul 15 Numărul 14 Numărul 13 Numărul 12 Numărul 11 Numărul 10 Numărul 9 Numărul 8 Numărul 7 Numărul 6 Numărul 5 Numărul 4 Numărul 3 Numărul 2 Numărul 1
×
▼ LISTĂ EDIȚII ▼
Numărul 165
Abonamente

De la AI la certificare: accelerarea conformității sub directiva RED prin intermediul EN ISO/IEC 18031

Dan Păunescu
Cybersecurity Consultant @ P3 Group



PROGRAMARE


Stațiile de încărcare pentru vehicule electrice nu mai sunt simple dispozitive electrice pasive. Acestea sunt sisteme conectate, gestionate de la distanță și controlate de software, care se află la intersecția dintre energie, mobilitate și infrastructura digitală. Ca atare, acestea au intrat discret, dar decisiv, în sfera de aplicare a reglementărilor europene privind securitatea cibernetică, cum ar fi Directiva privind echipamentele radio (RED) [1] și actele delegate axate pe securitatea cibernetică. Producătorii de încărcătoare pentru vehicule electrice trebuie să demonstreze acum că produsele lor nu sunt doar sigure din punct de vedere electric și conforme cu normele privind echipamentele radio, ci și rezistente la amenințările cibernetice, încălcările confidențialității și utilizarea abuzivă.

În trecut, conformitatea cu Directiva RED se concentra pe performanțele radio: utilizarea spectrului, prevenirea interferențelor și compatibilitatea electromagnetică. Securitatea cibernetică era considerată, în mare parte, în afara domeniului său de aplicare.

Situația s-a schimbat odată cu introducerea Regulamentului delegat (UE) 2022/30 [2], care a adăugat trei dimensiuni esențiale de securitate cibernetică la Directiva RED:

Pentru produsele conectate, cum ar fi încărcătoarele pentru vehicule electrice — adesea instalate în medii publice sau semi-publice — aceasta reprezintă o schimbare fundamentală. Securitatea cibernetică nu mai este o caracteristică voluntară sau un factor de diferențiere pe piață; este o cerință legală de acces pe piață.

Pentru a operaționaliza aceste cerințe, a fost introdusă seria de standarde EN ISO/IEC 18031 [3], [4], [5], cu rol de cadru armonizat.

Acest articol se bazează pe activitatea practică de certificare desfășurată pentru un producător de stații de încărcare pentru vehicule electrice, cu contribuția P3 la structurarea evaluării securității cibernetice, alinierea realității inginerești la cerințele de reglementare și sprijinirea procesului de conformitate cu RED.

RED într-un peisaj complex al securității cibernetice

O întrebare din ce în ce mai frecventă din partea producătorilor de produse conectate se referă la modul în care cerințele de securitate cibernetică prevăzute de Directiva privind echipamentele radio (RED) se raportează la alte reglementări și standarde, în special la Legea privind reziliența cibernetică (CRA) [6]. Cea mai eficientă modalitate de a înțelege această relație este prin intermediul unui model de reglementare și standardizare stratificat, în care fiecare strat abordează un aspect diferit al responsabilității în materie de securitate cibernetică.

La bază, standardele tehnice de securitate cibernetică, precum IEC 62443 [7], ISO/SAE 21434 [9] și ETSI EN 303 645 [9], oferă practici inginerești concrete și concepte de securitate. Aceste standarde descriu modul în care securitatea cibernetică poate fi implementată la nivel de sistem, software și organizațional, dar ele nu acordă, prin ele însele, acces pe piață și nici nu definesc obligații legale.

Plecând de la aceste baze, nivelul de conformitate a produselor este definit de RED, fiind susținut de standardele EN ISO/IEC 18031-1, 2 și 3 [3], [4], [5]. Acest nivel se concentrează asupra accesului pe piață al echipamentelor radio, asigurându-se că produsele introduse pe piața UE nu afectează rețelele, nu pun în pericol datele cu caracter personal și nu facilitează fraudele. Conformitatea la acest nivel este demonstrată în momentul introducerii produsului pe piață și este direct legată de marcajul CE.

Deasupra conformității produselor se află nivelul de securitate pe durata ciclului de viață, introdus de Legea privind reziliența cibernetică (CRA). În timp ce RED se concentrează pe conformitatea inițială, CRA extinde obligațiile de securitate cibernetică pe întregul ciclu de viață al produsului. Aceasta introduce cerințe orizontale pentru dezvoltarea securizată încă din faza de proiectare, gestionarea vulnerabilităților, furnizarea de actualizări de securitate și divulgarea coordonată a vulnerabilităților. În acest sens, CRA nu înlocuiește RED; aceasta se bazează pe aceleași fundamente tehnice și le extinde în timp.

În cazul stațiilor de încărcare a vehiculelor electrice, această abordare pe niveluri este deosebit de importantă. Conformitatea cu RED, în baza standardului EN ISO/IEC 18031, stabilește cerințele de bază în materie de securitate cibernetică pentru conectivitate, protecția datelor și prevenirea fraudelor, în timp ce CRA extinde aceste cerințe la responsabilități operaționale pe termen lung, printre care:

La vârful piramidei, stratul de reziliență organizațională este abordat de Directiva NIS2, care se concentrează nu pe produse individuale, ci pe guvernanța în materie de securitate cibernetică, gestionarea riscurilor și capacitățile de răspuns la incidente ale organizațiilor care operează în sectoare importante.

Fig. 1. Cadrul de reglementare în materie de securitate cibernetică pentru infrastructura de încărcare a vehiculelor electrice

Privite în ansamblu, aceste niveluri formează un cadru coerent de securitate cibernetică, în loc să reprezinte obligații care se suprapun sau sunt redundante. Din perspectivă strategică, alinierea din timp a activităților de conformitate cu RED și EN ISO/IEC 18031 la așteptările CRA permite producătorilor să reutilizeze dovezile, conceptele de securitate și analizele de risc, reducând astfel eforturile suplimentare și fricțiunile de natură normativă, transformând în același timp conformitatea pe termen scurt într-o strategie durabilă de securitate cibernetică.

Familia de standarde ISO/IEC 18031

O concepție greșită des întâlnită este aceea de a considera standardul EN 18031 ca fiind un simplu ghid de verificare. În realitate, acesta reprezintă o serie de documente complementare, fiecare abordând un aspect diferit al problemei.

Standardul ISO/IEC 18031-1 reprezintă "structura de bază bazată pe riscuri" și definește cadrul general de securitate cibernetică în cadrul RED. Cea mai distinctivă caracteristică a sa este utilizarea unor arbori de decizie structurați, care ghidează producătorii prin întrebări precum:

Pe baza răspunsurilor, standardul stabilește obiectivele de securitate care trebuie îndeplinite prin măsuri tehnice și organizatorice.

Un aspect esențial este că EN 18031-1 nu impune anumite tehnologii. Standardul impune o abordare rațională.

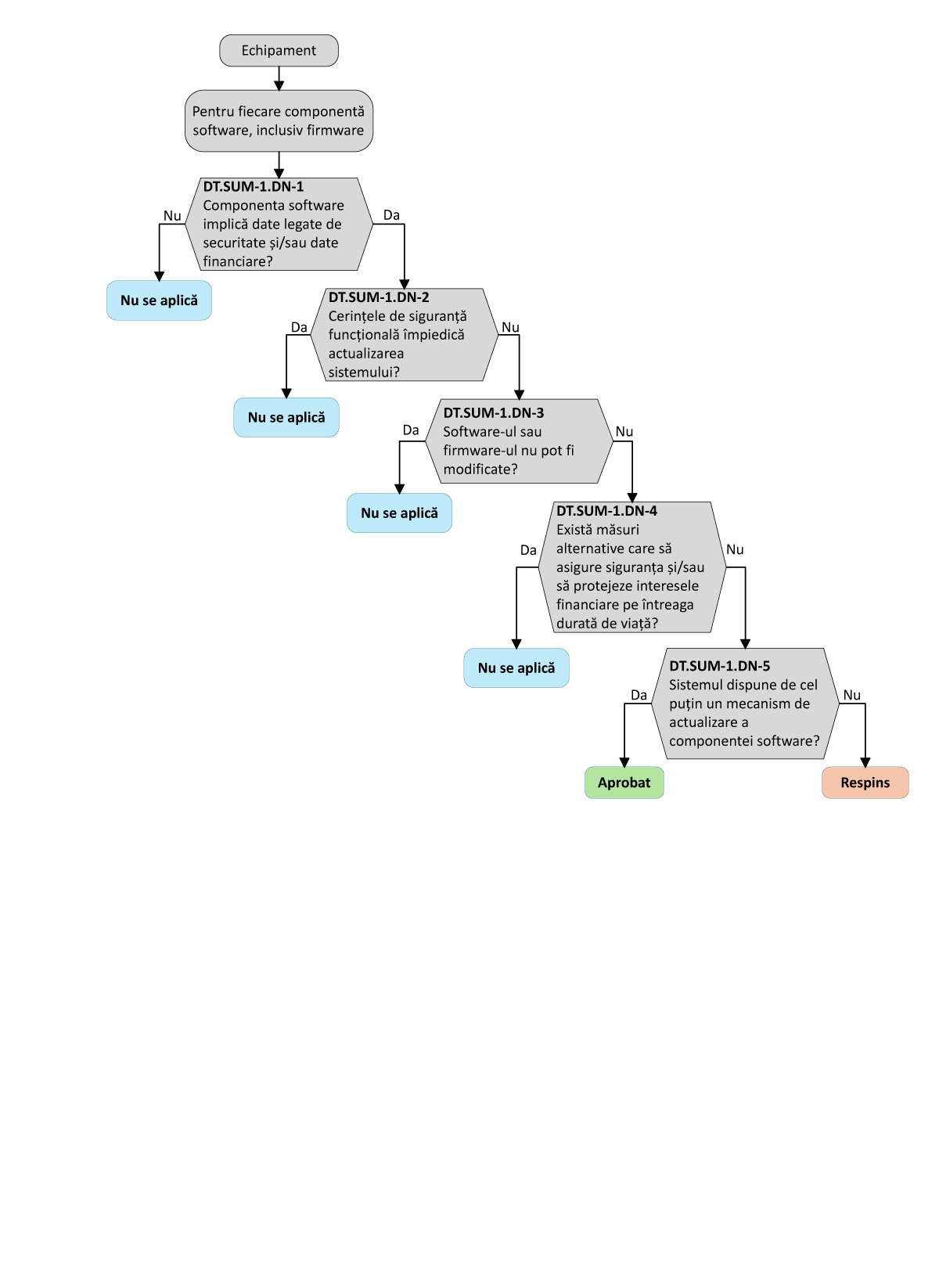
Fig. 2 Arbore decizional pentru cerința SUM-1

Nu toți arborii decizionali sunt atât de complicați ca acela care este prezentat în Figura 2. A se vedea în acest sens exemplul din Figura 3, care ține de mecanismul de actualizare SW și este o rafinare a cerințelor expuse în Figura 2.

Fig. 3. Arbore decizional pentru cerința SUM-2

Standardul ISO/IEC 18031-2 se referă la capacitățile și controalele de securitate și se concentrează asupra modului de îndeplinire a cerințelor obligatorii prevăzute în ISO/IEC 18031-1.

Această parte a standardului oferă o viziune structurată asupra capacităților de securitate, precum:

Pentru echipele de ingineri, EN 18031-2 acționează ca un strat de traducere între obiectivele abstracte de securitate și controalele tehnice concrete.

În practică, acest lucru a fost deosebit de valoros pentru proiectul nostru. Încărcătorul pentru vehicule electrice implementase deja multe mecanisme de securitate, dar acestea erau descrise în termeni de inginerie, mai degrabă decât în limbajul reglementărilor. EN 18031-2 a furnizat un vocabular comun pentru a face corespondența:

"Ce am construit" → "Ce așteaptă standardul"

Standardul ISO/IEC 18031-3 adaugă un nivel suplimentar, abordând categoriile de produse cu profiluri de risc specifice. În cazul stațiilor de încărcare pentru vehicule electrice, acesta include aspecte precum:

Această parte a standardului a contribuit la clarificarea deciziilor care, în caz contrar, ar fi rămas ambigue dacă s-ar fi utilizat doar cadrul generic al EN 18031-1.

De la standard la produs: provocarea practică

Aplicarea standardului EN 18031 la un încărcător real pentru vehicule electrice nu este un exercițiu teoretic. Produsul evaluat era deja unul matur, prezentând:

Prin urmare, provocarea nu a constat în "cum să se integreze securitatea cibernetică", ci în modul de a demonstra conformitatea într-un mod trasabil, auditabil și acceptabil din punct de vedere al autorităților de reglementare.

Trei puncte sensibile practice au apărut încă de la început:

  1. Interpretarea arborelui decizional la scară largă;

  2. Corelarea consecventă a controalelor existente cu obiectivele standard;

  3. Coerența documentației între discipline.

AI ca factor de accelerare a conformității, nu ca autoritate în materie de conformitate

Pentru a face față acestor provocări, am introdus AI într-un rol deliberat limitat: ca asistent, nu ca factor decizional. P3 a sprijinit stabilirea unor limite clare pentru utilizarea AI în procesul de conformitate, asigurându-se că automatizarea îmbunătățește consecvența și trasabilitatea fără a înlocui judecata tehnică sau responsabilitatea privind conformitatea.

AI a adus un plus de valoare în următoarele situații:

Navigarea în arborii de decizie

Arborii de decizie din standardul EN 18031 sunt logici, dar foarte detaliați. Inteligența artificială a fost utilizată pentru:

Acest lucru a redus efortul manual, menținând în același timp responsabilitatea.

Corelarea controalelor cu cerințele

Folosind standardul ISO/IEC 18031-2 ca referință, inteligența artificială a contribuit la:

Calitatea și coerența documentației

Documentația de certificare este adesea analizată mai critic decât produsul în sine. Verificările asistate de IA au contribuit la identificarea:

Limitări impuse AI

Pentru a păstra responsabilitatea pentru calitatea și conținutul documentației tehnice de partea umană, au fost impuse niște limitări pentru AI cu ceea ce nu i s-a permis în mod explicit să facă:

Toate rezultatele au fost tratate ca propuneri revizuite, asigurând încrederea organismului notificat.

Omologarea în practică: colaborarea cu un organism notificat

Rolul P3 în această etapă a fost acela de a sprijini producătorul în pregătirea documentației necesare pentru audit, în structurarea justificărilor sub formă de arbori decizionali și în asigurarea unei argumentări coerente în cadrul interacțiunilor cu organismul notificat. În cazul nostru, organismul notificat a fost VDE.

Fluxul general de omologare

Deși detaliile diferă în funcție de produs și de calea de conformitate, procesul general a urmat o structură cunoscută.

Fig. 4. Fluxul general de omologare

Analiza domeniului de aplicare și a aplicabilității

Această etapă inițială stabilește dacă produsul intră în domeniul de aplicare al Directivei privind echipamentele radio și dacă i se aplică cerințele de securitate cibernetică. Sunt evaluate aspecte cheie precum interfețele radio, conectivitatea la internet, capacitatea de actualizare a software-ului și interacțiunea cu utilizatorii sau cu sistemele backend. Rezultatul acestei etape este o justificare clară a cerințelor de reglementare și a părților standardizate care se aplică produsului. Un domeniu de aplicare bine definit previne supraevaluarea sau subevaluarea în etapele ulterioare.

Evaluarea riscurilor și analiza arborelui decizional (EN 18031-1)

În această etapă, se efectuează o evaluare structurată a riscurilor utilizând arborii de decizie definiți în standardul EN ISO/IEC 18031-1. Caracteristicile produsului sunt evaluate pentru a determina impactul potențial asupra rețelelor, utilizatorilor și scenariilor de utilizare abuzivă. Fiecare ramificație a arborelui de decizie este documentată pentru a asigura trasabilitatea între caracteristicile produsului și obiectivele de securitate cibernetică derivate. Această etapă stabilește baza bazată pe risc pentru toate activitățile ulterioare de conformitate.

Cartografierea capacităților de securitate (EN 18031-2)

Pe baza riscurilor identificate, se utilizează standardul EN ISO/IEC 18031-2 pentru a evalua dacă prelucrarea datelor cu caracter personal și aspectele legate de confidențialitate sunt protejate în mod adecvat. Măsurile de securitate tehnice și organizatorice existente sunt corelate cu obiectivele de securitate relevante definite de standard. Accentul se pune pe demonstrarea existenței unor garanții adecvate, mai degrabă decât pe prescrierea unor tehnologii specifice. Lacunele sau justificările insuficiente identificate în acest context sunt remediate înainte de a se trece la etapa următoare.

Clasificare specifică produsului (EN 18031-3)

Această etapă aplică cerințele specifice produsului prevăzute în standardul EN ISO/IEC 18031-3, acordând o atenție deosebită activelor financiare și riscurilor legate de fraudă. Arborii decizionali sunt evaluați pentru fiecare componentă software și mecanism de actualizare, pentru a stabili dacă sunt necesare capacități de actualizare sau măsuri de protecție alternative. Evaluarea asigură că software-ul care afectează valori financiare rămâne protejat pe toată durata ciclului de viață al produsului. Această precizare aliniază cerințele generice de securitate cibernetică la contextul real de afaceri și de utilizare al produsului.

Revizuirea documentației tehnice

Toate rezultatele obținute în etapele anterioare sunt integrate în documentația tehnică necesară pentru evaluarea conformității. Aceasta include evaluările de risc, rezultatele arborilor decizionali, justificările de securitate și descrierile arhitecturale. Documentația este verificată din punct de vedere al completitudinii, al coerenței interne și al trasabilității. În această etapă, claritatea raționamentului este adesea mai importantă decât volumul informațiilor furnizate.

Sesiuni de interacțiune și clarificare în cadrul auditului

În această etapă, organismul notificat examinează documentația depusă și poate formula întrebări sau solicita clarificări. Discuțiile se concentrează, de obicei, pe interpretarea arborelui decizional, pe argumentele privind aplicabilitatea și pe caracterul adecvat al măsurilor de securitate implementate. Clarificările sunt consemnate, iar probele justificative pot fi perfecționate sau completate. Acest schimb iterativ contribuie la alinierea interpretării producătorului la așteptările organismului notificat în materie de evaluare.

Concluzia evaluării conformității

În etapa finală, organismul notificat stabilește dacă produsul îndeplinește cerințele aplicabile în materie de securitate cibernetică prevăzute de Directiva RED. Finalizarea cu succes a procesului duce la confirmarea faptului că produsul poate fi introdus pe piață cu marcajul CE necesar. Orice condiții sau restricții sunt consemnate în mod oficial. Această concluzie marchează sfârșitul evaluării inițiale a conformității și începutul responsabilităților de menținere a conformității.

Rolul VDE nu a fost acela de a proiecta sistemele de securitate, ci de a evalua dacă raționamentul, implementarea și documentația furnizate de producător respectau cerințele RED.

Trasabilitatea clară și justificarea bine structurată s-au dovedit a fi mai importante decât simplul volum al măsurilor de control.

Lecții învățate în parcursul procesului de certificare

Pe baza experienței practice în domeniul certificării,

se evidențiază câteva concluzii:

Cel mai important, certificarea în domeniul securității cibernetice funcționează cel mai bine atunci când reflectă ceea ce face produsul în realitate, mai degrabă decât cum ar trebui să arate în mod ideal.

Concluzie: De la povara conformității la inginerie

Experiențele descrise în acest articol reflectă activitatea practică de certificare și securitate cibernetică desfășurată cu implicarea P3, sprijinind producătorii în alinierea practicilor inginerești la reglementările europene în continuă evoluție în materie de securitate cibernetică.

Certificarea unui încărcător pentru vehicule electrice în conformitate cu Directiva privind echipamentele radio (RED), utilizând seria de standarde EN ISO/IEC 18031, nu reprezintă doar un obstacol de natură normativă. Dacă este realizată corespunzător, aceasta devine o modalitate structurată de a formaliza nivelul de maturitate în materie de securitate cibernetică, de a coordona eforturile echipelor de inginerie și de conformitate și de a se pregăti pentru viitoarele reglementări, precum Legea privind reziliența cibernetică.

AI, atunci când este utilizată în mod responsabil, poate amplifica acest proces - făcându-l mai rapid, mai consistent și mai transparent - fără a submina responsabilitatea.

Într-o lume în care mobilitatea electrică depinde de încredere la fel de mult ca de electroni, certificarea unei stații de încărcare înseamnă, în ultimă instanță, asigurarea încrederii în infrastructura conectată.

Bibliografie

[1] Directiva 2014/53/UE - Directiva privind echipamentele radio (RED)

[2] Regulamentul delegat (UE) 2022/30 al Comisiei de completare a Directivei 2014/53/UE în ceea ce privește cerințele de securitate cibernetică prevăzute la articolul 3 alineatul (3) literele (d), (e) și (f)

[3] EN ISO/IEC 18031-1 - Cerințe comune de securitate pentru echipamentele radio, CEN/CENELEC JTC 13, în sprijinul articolului 3.3 litera (e) din RED

[4] EN ISO/IEC 18031-2 - Protecția vieții private și a datelor cu caracter personal CEN/CENELEC JTC 13, în sprijinul articolului 3.3 litera (e) din RED

[5] EN ISO/IEC 18031-3 - Protecția activelor financiare și prevenirea fraudei CEN/CENELEC JTC 13, în sprijinul articolului 3.3 litera (f) din RED

[6] Regulamentul (UE) 2024/2847 - Legea privind reziliența cibernetică (CRA)

[7] [Seria IEC 62443 - Rețele de comunicații industriale - Securitatea rețelelor și a sistemelor

[8] ISO/SAE 21434:2021 - Vehicule rutiere - Inginerie în domeniul securității cibernetice

[9] ETSI EN 303 645 (V3.1.3) - Securitatea cibernetică pentru Internetul obiectelor destinat consumatorilor: Cerințe de bază

Conferință TSM

NUMĂRUL 165 - CyberSecurity & AI

Sponsori

  • BT Code Crafters
  • Betfair
  • MHP
  • .msg systems
  • P3 group
  • Cognizant Softvision
  • BMW TechWorks Romania

INTERVIURI